The wetted parts of fluorine-lined pumps are made of **fluoroplastic alloy**. They can continuously transport corrosive media such as acids, alkalis, and strong oxidants at any concentration without any damage.
Stainless steel pumps use corrosion-resistant, high-strength stainless steel as the material. Therefore, they offer excellent corrosion resistance and prevent the transported medium from being contaminated.
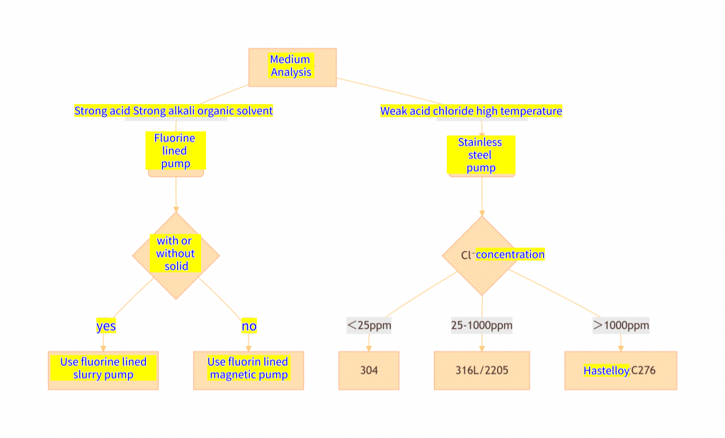
However, pump selection for different acid and alkali media must be based on a comprehensive evaluation of **corrosiveness, concentration, and temperature**. Below are pump selection recommendations for common acid and alkali media:
Hydrochloric Acid
**Concentration ≤ 38%**: Wetted parts can be plastic, e.g., F46 plastic pumps.
**High concentration or high temperature**: FSB fluorine alloy centrifugal pumps or CQB magnetic drive pumps are recommended.
Sulfuric Acid
**Dilute sulfuric acid**: Engineering plastic pumps, ceramic pumps, or F46 pumps can be used.
**Concentrated sulfuric acid**: Fluoroplastic pumps (e.g., F46) are required; note that the motor power must be increased.
Hydrofluoric Acid
- **Strongly corrosive**: Fluorine alloy magnetic drive pumps are required, with components replaced to resist hydrofluoric acid. Hydrofluoric acid is extremely corrosive and imposes very high material requirements on pumps.
Nitric Acid
**Corrosive medium**: Fluoroplastic magnetic drive pumps are recommended. Rubber seals should be replaced with PTFE (Teflon) parts.
Acetic Acid
**High temperature & high concentration**: High-alloy stainless steel (e.g., 316L) or fluoroplastic magnetic drive pumps are preferred.
**Normal concentration**: CQB magnetic drive pumps or JIH stainless steel pumps can be used.
Brine / Seawater
**Sodium chloride solution**: JIH stainless steel centrifugal pumps or fluoroplastic centrifugal pumps (e.g., IHF chemical centrifugal pumps) are recommended.
**High salinity**: Special attention must be paid to local corrosion caused by chloride ions; 316 stainless steel is preferred.

Key Selection Points
**Material Compatibility**
Select the appropriate material based on the corrosiveness of the medium (e.g., fluoroplastic, ceramic, stainless steel).
**Performance Parameters**
Ensure flow, head and other parameters meet process requirements and avoid overload operation.
**Safety Design**
Pay attention to anti-corrosion and anti-leakage measures to prevent medium contamination or accidents.
The compatibility between the medium and pump materials must be confirmed before finalization. We provide one-to-one free pump selection guidance to help you find the most suitable pump.